联盟网站由河南省全过程建设咨询有限公司负责维护。

全国统一服务热线: 186-3800-9627
您的位置: 首页 > 新闻中心 > 联盟要闻

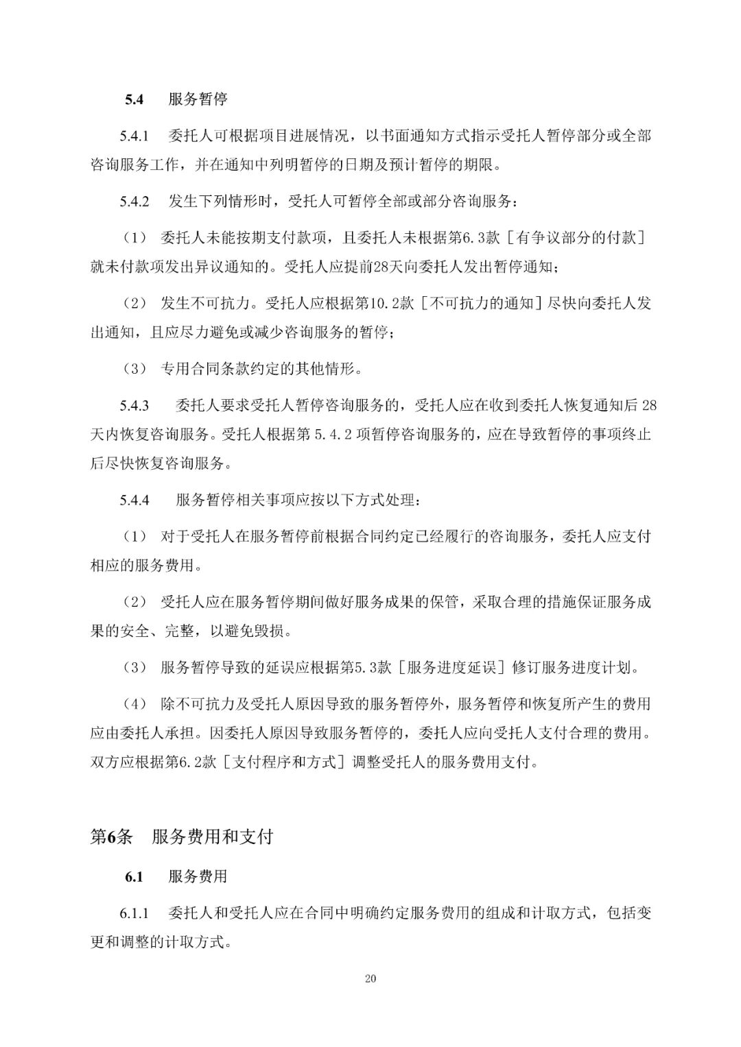
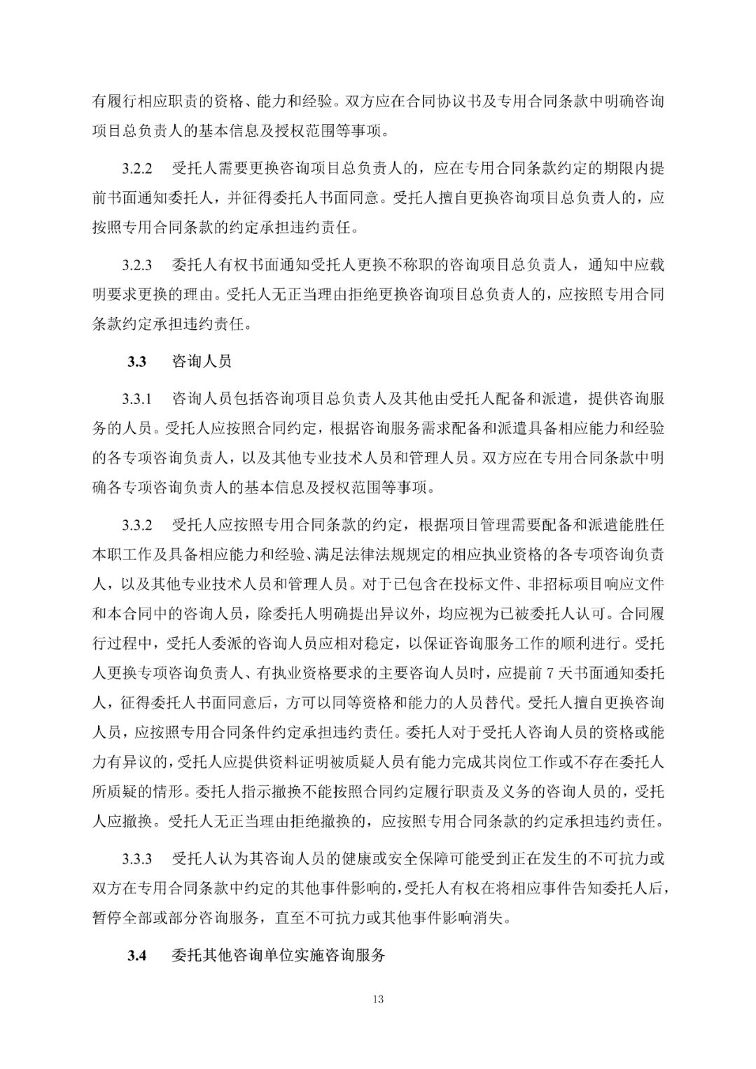
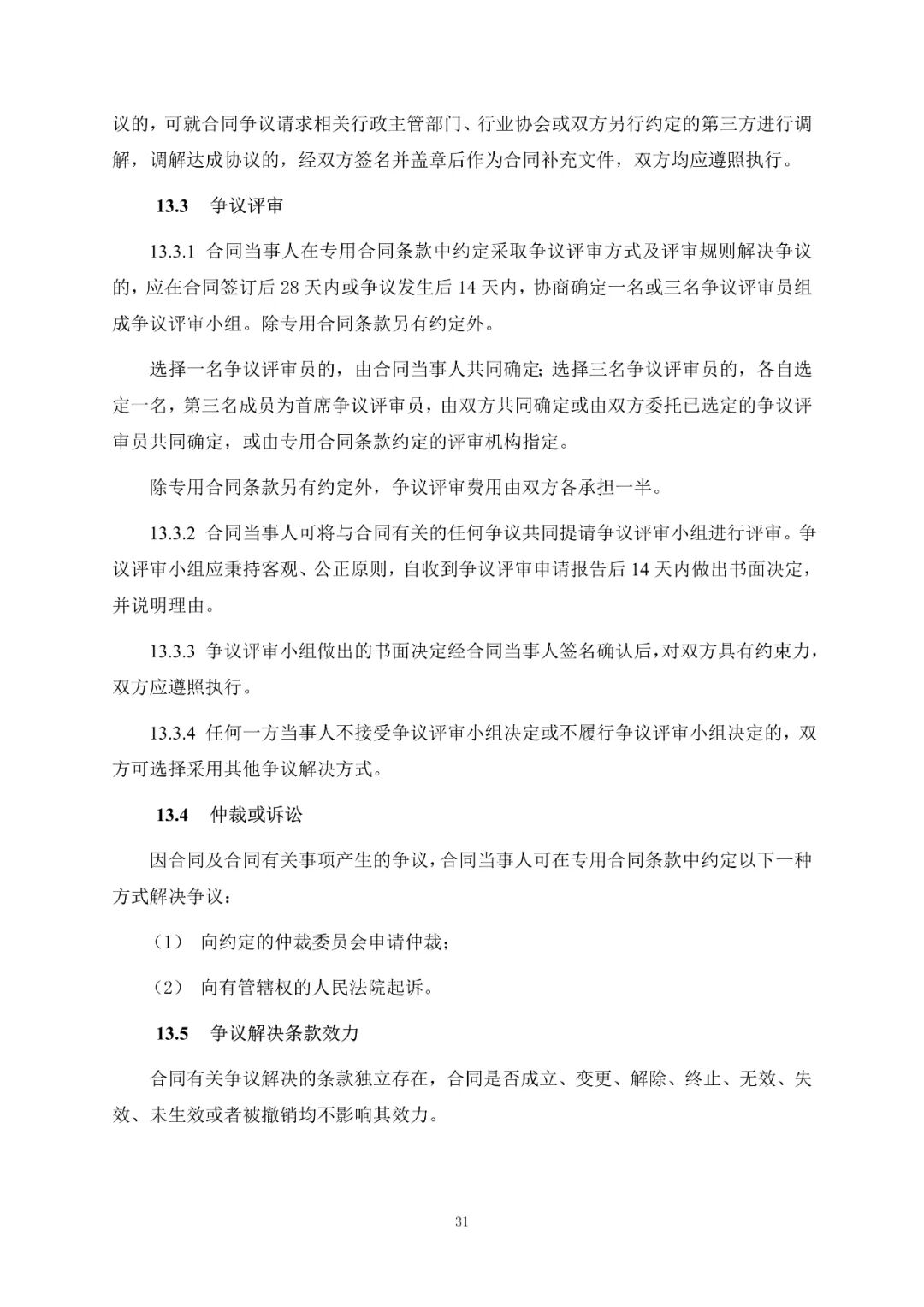
关于印发《房屋建筑和市政基础设施项目工程建设全过程咨询服务合同(示范文本)》的通知

作者:    发布日期:2024/03/28    浏览次数:1282

图片

住房城乡建设部办公厅 市场监管总局办公厅关于印发《房屋建筑和市政基础设施项目工程建设全过程咨询服务合同(示范文本)》的通知

各省、自治区住房城乡建设厅、市场监管局(厅、委),直辖市住房城乡建设(管)委、市场监管局(委),新疆生产建设兵团住房城乡建设局、市场监管局:

为促进工程建设全过程咨询服务发展,维护工程建设全过程咨询服务合同当事人的合法权益,住房城乡建设部、市场监管总局制定了《房屋建筑和市政基础设施项目工程建设全过程咨询服务合同(示范文本)》,现印发给你们,供参考使用。使用过程中如有问题,请及时与住房城乡建设部建筑市场监管司、市场监管总局网络交易监督管理司联系。

附件:房屋建筑和市政基础设施项目工程建设全过程咨询服务合同(示范文本)

 

住房城乡建设部办公厅
市场监管总局办公厅
2024年2月4日

(此件主动公开)

图片

图片

图片

图片

图片

图片

图片

图片

图片

图片

图片

图片

图片

图片

图片

图片

图片

图片

图片

图片

图片

图片

图片

图片

图片

图片

图片

图片

图片

图片

图片

图片

图片

图片

图片

图片

图片

图片

图片

图片

图片

图片

图片

图片

图片

图片

图片

图片

图片

图片

图片

图片

图片

图片

图片

图片

图片

图片

图片

全国统一服务热线:
186-3800-9627

地址:郑州市高新区翠竹街1号总部企业基地95号楼3楼

邮编:450000

官方微信